オンライン診療 処方箋

病院で処方される薬ですが、院内の場合もあれば院外の場合もありますが、オンライン診療もあります。で、一番気になったのが費用的な違いはあるのか?という点です。なので調べてみました。

オンライン診療

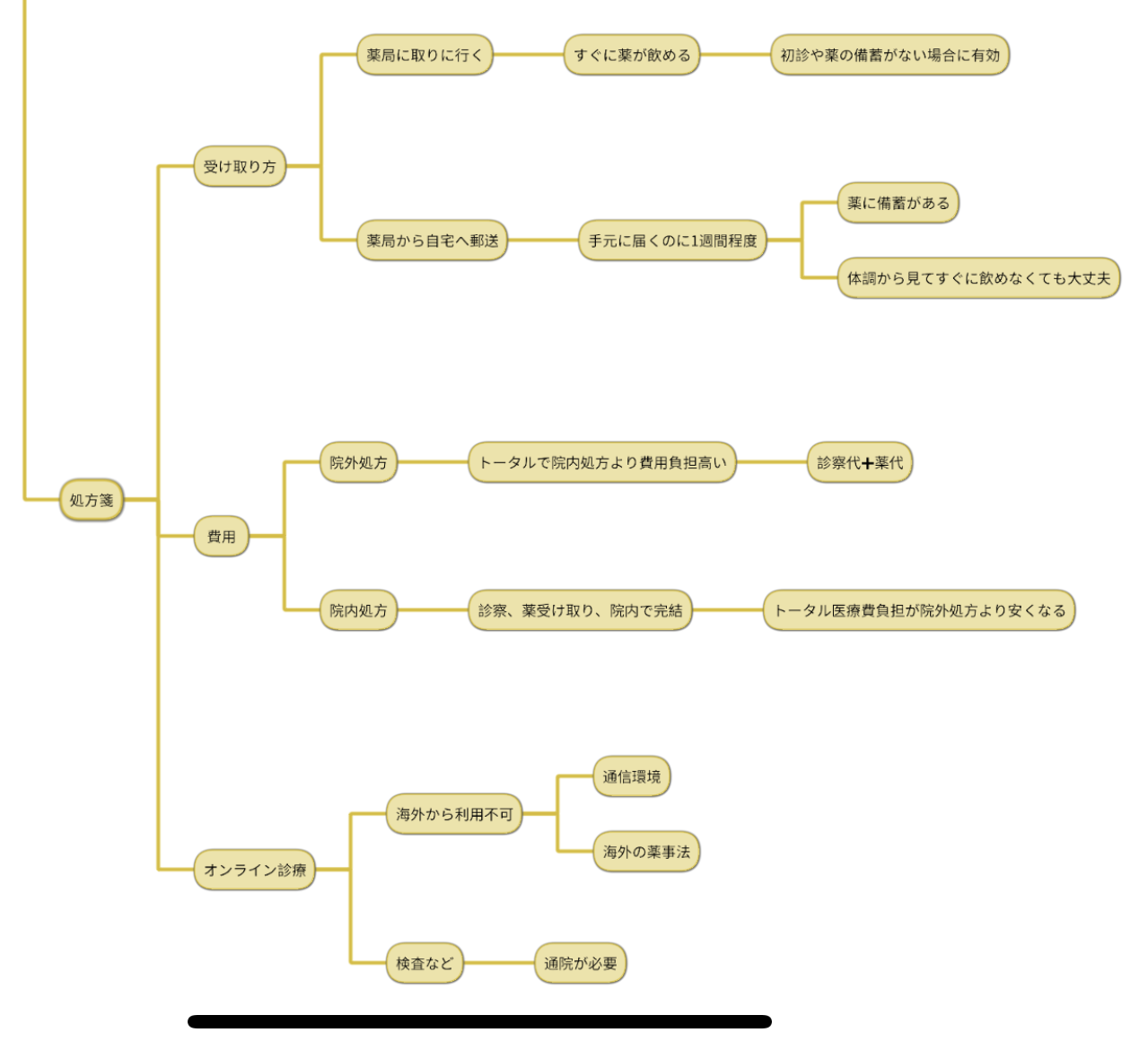
【院外処方と印内処方の費用の違い】

院外処方の場合は移動と薬代金を別途負担の必要がある分、院内処方よりも費用負担は増える、逆に院内処方は診察と処方箋、つまり薬受け取りを一括でやるため、トータルでは医療費負担が安くなるといったことがわかりました。

オンライン診療も同様に院内、院外処方があるものの、上記より院内処方の費用面での利点が大きいことになり、こちらが主流みたいです。

【処方箋の受け取り方】

後はオンライン診療における処方箋について自宅で受け取れるのかも調べましたが、自宅に配達も可能とあるので、診察内容によっては自宅で完結ということも可能ですが、診察など通院が必要な場合もあるので、基本的にはオンライン診療で院内処方で完結を取り、検査などが必要なら通院というスタンスで考えています。


クリスマスケーキ

プロフィール

 

筆者:とくさん

一言:普段はカスタマエンジニアとして仕事をしています。在宅などで診療が受けられるオンライン診療について興味がわき、必要物や費用、処方箋の受け取り方など調べ始めました。

 

 

 

 

© 2025 オンライン診療 rss